教师平台

忘记登录密码?
登录
首页
学校介绍
学校新闻
党建先锋
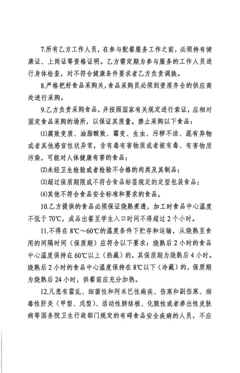
尚虹之窗
德润童心
乐耕杏坛
学子风采
教泽芳华
平安港湾
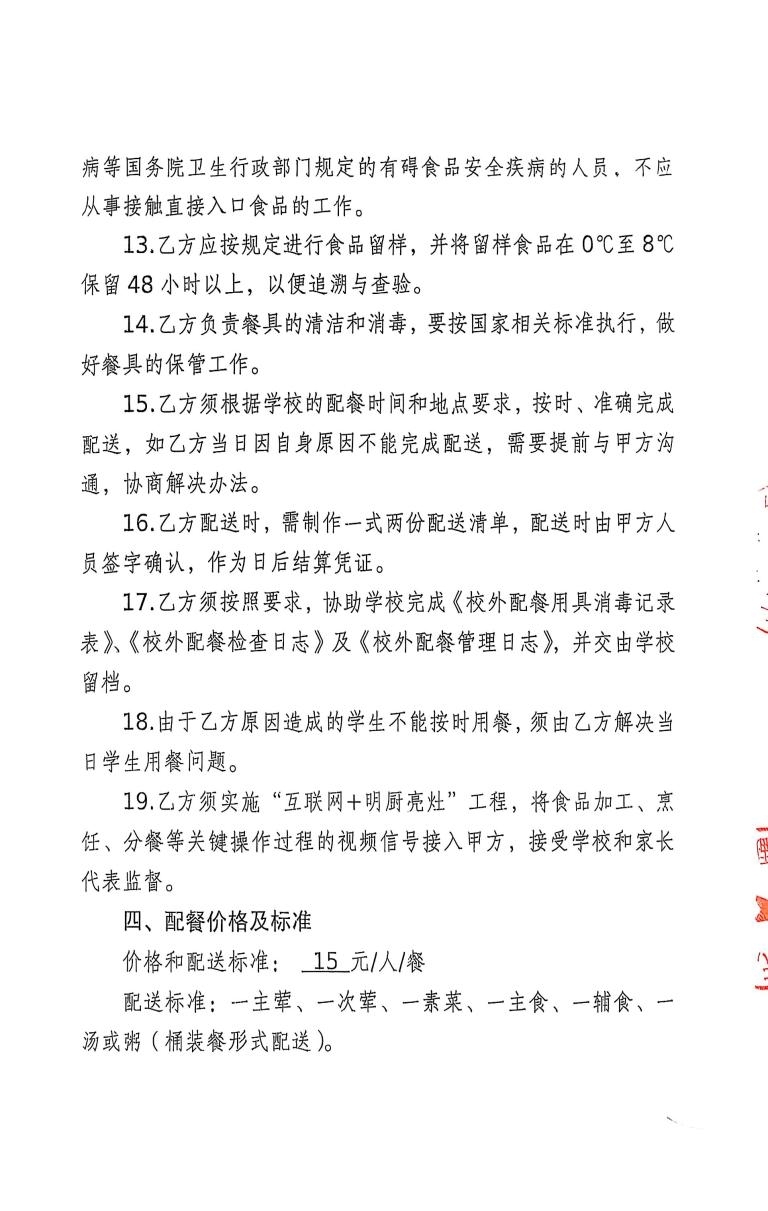
招生专栏
急救科普
青苗守护
更多菜单
平安港湾
当前位置: 首页 平安港湾
官网首页
学校介绍 学校新闻 党建先锋 尚虹之窗 德润童心 乐耕杏坛 学子风采 教泽芳华 平安港湾 招生专栏 急救科普 青苗守护
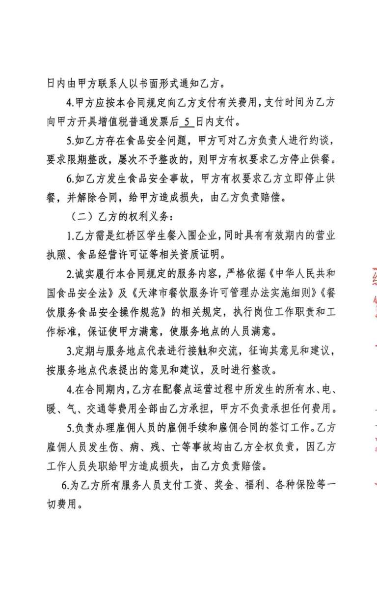
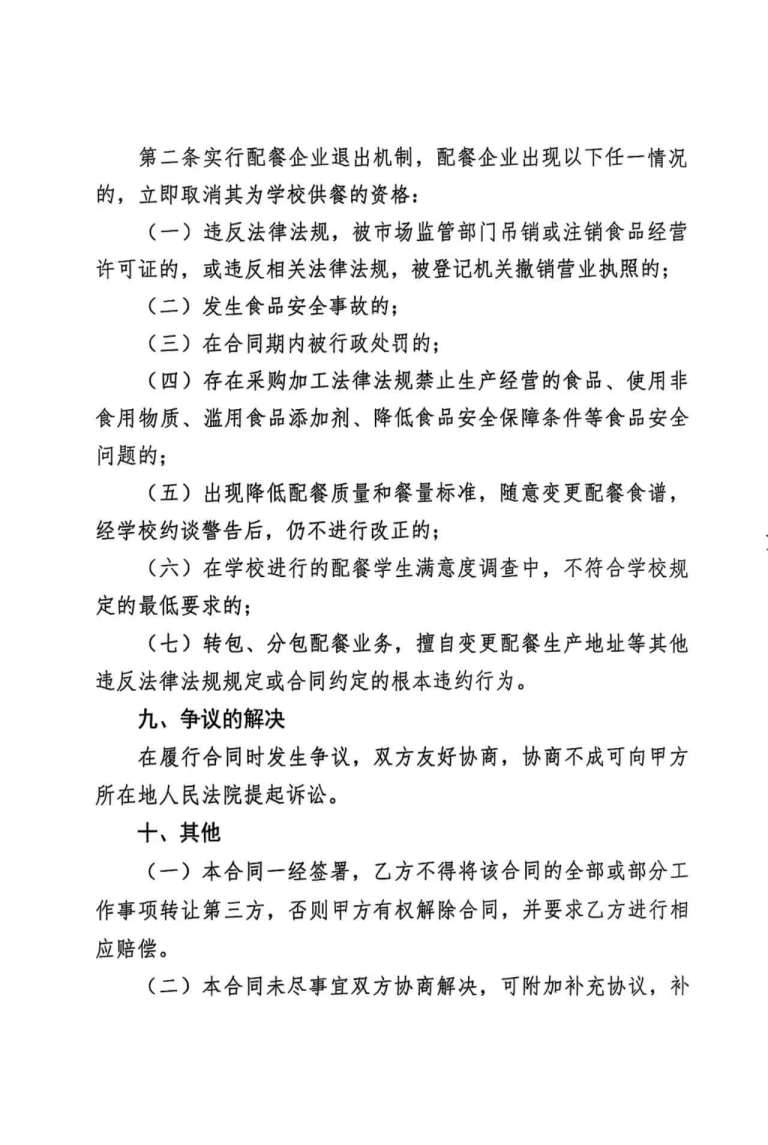
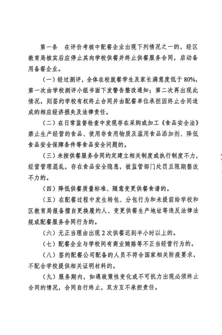
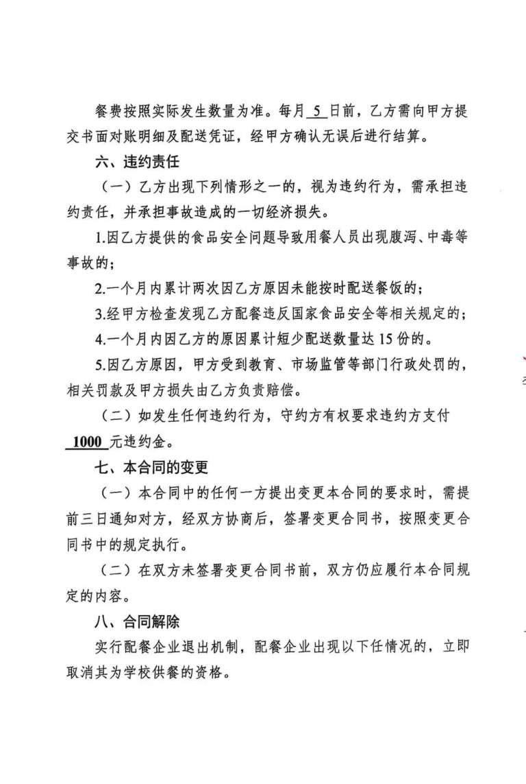
天津市红桥学校配餐企业资料公示
2026-03-26
阅读数:80
背景音乐

天津市红桥学校
配餐企业资料公示

非清真餐配餐企业资料


清真餐配餐企业资料



编辑排版:张楠

图文初审:王颖

分管领导审核:张鹏

主要领导审核:赵芳


0
觉得文章不错就点个赞吧! 已赞
返回学校官网
查看详情
精选评论
1-10 of 704 项目
  • 上一页
  • 1
  • 下一页
  • GO
非公开文章
非本校不可阅读
可能是以下问题造成:
① 非公开文章不支持在电脑浏览器打开,在浏览器打开统一显示无权限
② 您非本校,无权查看,请联系学校老师将您添加到学校成员
有疑问请点击联系客服
学校地址:天津市红桥区向东南路3号
学校邮箱:quankeyun@qtone.com
联系电话:68682070
微信公众号
天津市红桥学校
发送
天津市红桥学校 版权所有 津ICP备05003012号
12010643001-17001 广东全通教育科技集团有限公司 提供技术支持
1
点击  ,再点击转发
将文章转发到班级群
师生阅读率